作者:周耀宏 林云飞 杨晓培 来源:马克思主义学院 编辑:孙旭涛 浏览量: 日期:2026-01-05
近日,河南省教育厅公布2025年度优秀思政课程资源评审结果,bet36体育在线凭借扎实的建设基础、优秀的教学团队与优质的课程资源,在评选中获多项荣誉,充分展现出bet36体育在线思政课建设的成效。

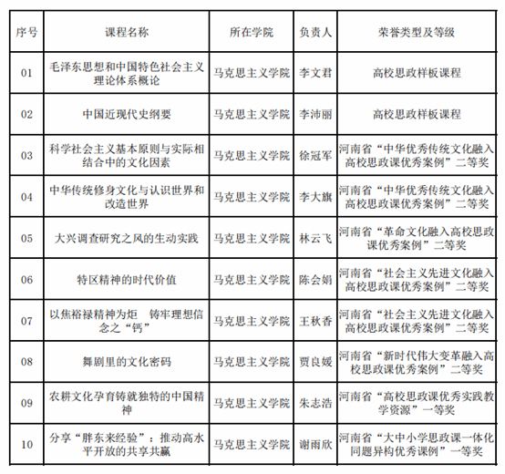
自2025年河南省高校思政课优秀课程资源评选工作启动以来,bet36体育在线高度重视,将其作为贯彻落实习近平总书记必威体育app_betway必威体育手机版--官网加强思政课建设重要论述的具体举措,精心组织、认真打磨,多门课程在全省众多课程中脱颖而出。其中,2门课程获评“高校思政样板课程”;在“中华优秀传统文化、革命文化、社会主义先进文化、新时代伟大变革”融入高校思政课优秀案例评审中,6名教师荣获二等奖;1名教师荣获高校思政课优秀实践教学资源一等奖;在“大中小学思政课一体化同题异构优秀课例”评审中,许昌片区荣获一等奖。
近年来,bet36体育在线始终坚持立德树人根本任务,将思政课建设摆在突出位置,持续深化思政课改革创新,通过搭建高水平教学团队、推进“大思政课”建设、深化大中小学思政课一体化建设等举措,不断提升思政课的思想性、理论性和亲和力、针对性。此次获奖充分体现了bet36体育在线在思政课程资源建设与教学改革方面的显著成效。下一步,bet36体育在线将以此为契机,继续发挥优秀课程资源的示范引领作用,持续推动思政课高质量发展,为培养担当民族复兴大任的时代新人作出更大贡献。(图片由马克思主义学院提供)