必威体育app_betway必威体育手机版--官网

图片

通知通告

通知通告

    通知通告

    当前位置: 首页 > 通知通告 > 正文

    bet36体育在线2021年公开招聘人事代理工作人员公告

    作者:韩松 徐晓楠  来源:人事处 编辑:院长办公室 浏览量: 日期:2021-12-13

    根据工作需要,学校决定面向校内外公开招聘人事代理工作人员15名,现将有关事项公布如下:

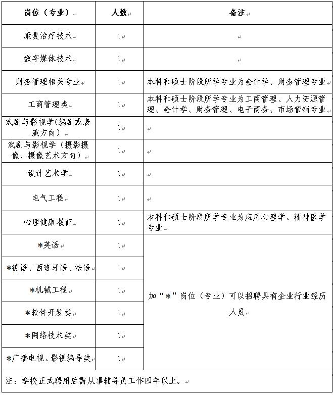
    一、招聘岗位(专业)、人数及要求

     

     

    二、招聘条件

    (一)应聘人员必须具备的条件:

    1.具有中华人民共和国国籍;

    2.年龄在35周岁以下(1986年1月1日及以后出生),以具有企业行业经历身份报考相关岗位的人员年龄放宽至40周岁(1981年1月1日及以后出生);

    3.遵守宪法和法律,具有良好的品行;

    4.具有正常履行职责的身体条件;

    5.普通高等教育硕士研究生,且第一学历为普通高等教育本科毕业(要求已分别取得本科、硕士阶段学历证和学位证),本硕专业与招聘专业一致或相近;

    6.国(境)外学历需取得教育部留学服务中心出具的国外学历学位认证书;

    7.岗位所需的专业和其他条件。

    另外,可以招聘具有企业行业经历人员的岗位还应具备以下条件:

    1.在企业行业有5年以上工作经历;

    2.年龄在40周岁以下(1981年1月1日及以后出生);

    3.普通高等教育硕士研究生毕业或普通高等教育本科毕业且具有副高以上职称(特殊专业对职称不做要求),以上学历需要取得学历和学位证。

    (二)有下列情形之一的不得报名应聘:

    1.刑事处罚期限未满或者涉嫌违法犯罪正在接受调查的人员;

    2.尚未解除党纪、政纪处分或正在接受纪律审查的人员;

    3.曾在公务员招录、事业单位公开招聘考试中被认定有舞弊等严重违反招聘纪律行为的人员5年内不得参加本省内各级事业单位公开招聘;

    4.国家和省另有规定不得应聘到事业单位的人员。

    三、招聘程序

    (一)公布招聘信息

    本次招聘经学校研究后发布在bet36体育在线网站(网址http://www.xcu.edu.cn),发布时间为2021年12月13日至2021年12月22日。

    (二)报名

    采用网上报名方式,应聘人员登录“bet36体育在线教师招聘报名系统”报名(网址http://zp.xcu.edu.cn),报名时间为2021年12月17日至2021年12月22日,每人限报bet36体育在线1个岗位。报名成功后应聘人员务必牢记登陆密码,应聘人员可凭此密码登录招聘系统查询个人相关信息。

    联系人:徐老师;联系电话:0374-2973389。

    (三)资格审查

    1.资格审查工作由学校公开招聘工作领导小组办公室负责组织实施。对应聘人员的资格审查工作贯穿招聘工作的全过程,应聘人员需如实填写、提交相关个人信息资料。一旦查实应聘人员资格不符或弄虚作假,随时取消应聘资格。

    2.应聘人员需及时登录网上招聘系统和学校人事处网站查询资格审查结果。通过资格审查人数与招聘岗位计划数的比例不低于2:1,达不到规定比例的,相应核减该招聘岗位计划数,直至取消该岗位招聘。

    3.通过资格审查的应聘人员须进行现场报名确认和资格核查,届时应聘人员需携带的材料包括:①本人身份证原件、复印件;②本人第一学历至最高学历的学历、学位证书的原件、复印件,在“中国高等教育学生信息网”、“中国学位与研究生信息网”下载打印的第一学历至最高学历的学历证书电子注册备案表和学位认证报告;③留学回国人员须提供国家教育部门出具的学历学位认证原件、复印件;④以具有企业行业经历身份报考相关岗位的人员,还需要提供5年以上的企业工作经历社保缴纳证明、副高以上职称证等证明材料。通过现场报名确认和资格核查的应聘人员方可取得笔试资格。

    (四)考试

    考试包括笔试和面试(试讲、答辩和实际操作等),由bet36体育在线具体组织实施。bet36体育在线将在学校网站公布考试的相关信息,并及时将成绩录入招聘系统。

    1.笔试。笔试满分100分,笔试内容为应聘岗位所需的公共知识和专业基础知识,主要测评应聘人员适应岗位要求的知识水平和业务素质。笔试以闭卷方式进行,笔试成绩及排名在笔试结束后一周内在bet36体育在线网站上公布。

    笔试时,招聘岗位人数与通过资格审查人数未达到1:2比例的,相应递减招聘岗位人数,变动情况将及时在学校网站公布。笔试结束后,若发现某岗位参加笔试人数不足2人,取消该岗位招聘,变动情况将及时在学校网站公布。

    2.面试。面试满分100分。面试人选根据笔试成绩,按各岗位拟招聘人数职位1:3的比例从高分到低分确定(如某一岗位仅有2人参加笔试,则全部进入面试)。

    面试方式为试讲和答辩。①试讲60分:采取传统教学方式,不使用多媒体课件,内容自定。主要考察应聘人员专业技术水平,语言表达能力、分析判断能力、教学组织、逻辑思维和归纳概括能力及板书等。②答辩40分:采用演讲、提问方式进行,根据专业特点,面试内容还可以包含实际操作环节。主要测评应聘人员的业务能力、综合素质等基本情况。

    面试环节将全程录像。面试结束后,现场公布面试成绩,并于当天在学校网站上公布成绩及排名。

    面试当天若相关岗位人员缺考形不成竞争,取消该岗位招聘。若相关岗位人员缺考形成竞争,面试继续进行,成绩有效,未到场人员成绩视为零分。

    3.考试总成绩=笔试成绩×50%+面试成绩×50%。所有应聘考生总成绩低于60分者,将不予聘用。

    (五)体检和考察

    体检工作由bet36体育在线组织实施,体检人员根据考试总成绩,按拟招聘岗位人数1:1比例从高分到低分确定,最后一名考试成绩相同的,进行面试加试。体检人员名单在bet36体育在线网站公布。体检标准参照《河南省教师资格申请人员体格检查标准(2017年修订)》。如体检出现不合格者,可按报考同一招聘岗位从高分到低分的顺序依次递补。体检合格人员由bet36体育在线对其思想政治表现、道德品质等进行考察。对有违纪违规记录,以及其他不符合应聘条件的人员,经核实取消应聘资格。考察阶段因考察不合格出现招聘岗位缺额的不再递补,因自愿放弃出现招聘岗位缺额的,经bet36体育在线公开招聘领导小组研究决定后可以递补。

    四、聘后待遇

    此次聘用的人员,享受学校普通人事代理待遇。

    五、其他事项

    重要提示:招聘工作中具体事宜,请应聘人员随时关注bet36体育在线网站“人才招聘”专栏(https://renshichunew.xcu.edu.cn/zpxx.htm),若应聘人员不及时阅读相关信息,造成的一切后果由本人承担。

    六、联系人及电话

    人事处:徐老师(负责政策咨询),0374-2973389。

    信息化管理中心:徐老师(负责网络技术支持),0374-2968609。


    bet36体育在线人事处

    2021年12月13日